塔斯娱乐资讯网

书肆巡阅使的文章

【嗜书如痴】📚  |  新书推送大学问图书  2026年纸质书第043~045

【嗜书如痴】📚 | 新书推送大学问图书 2026年纸质书第043~045

【嗜书如痴】📚 | 新书推送大学问图书 2026年纸质书第043~045
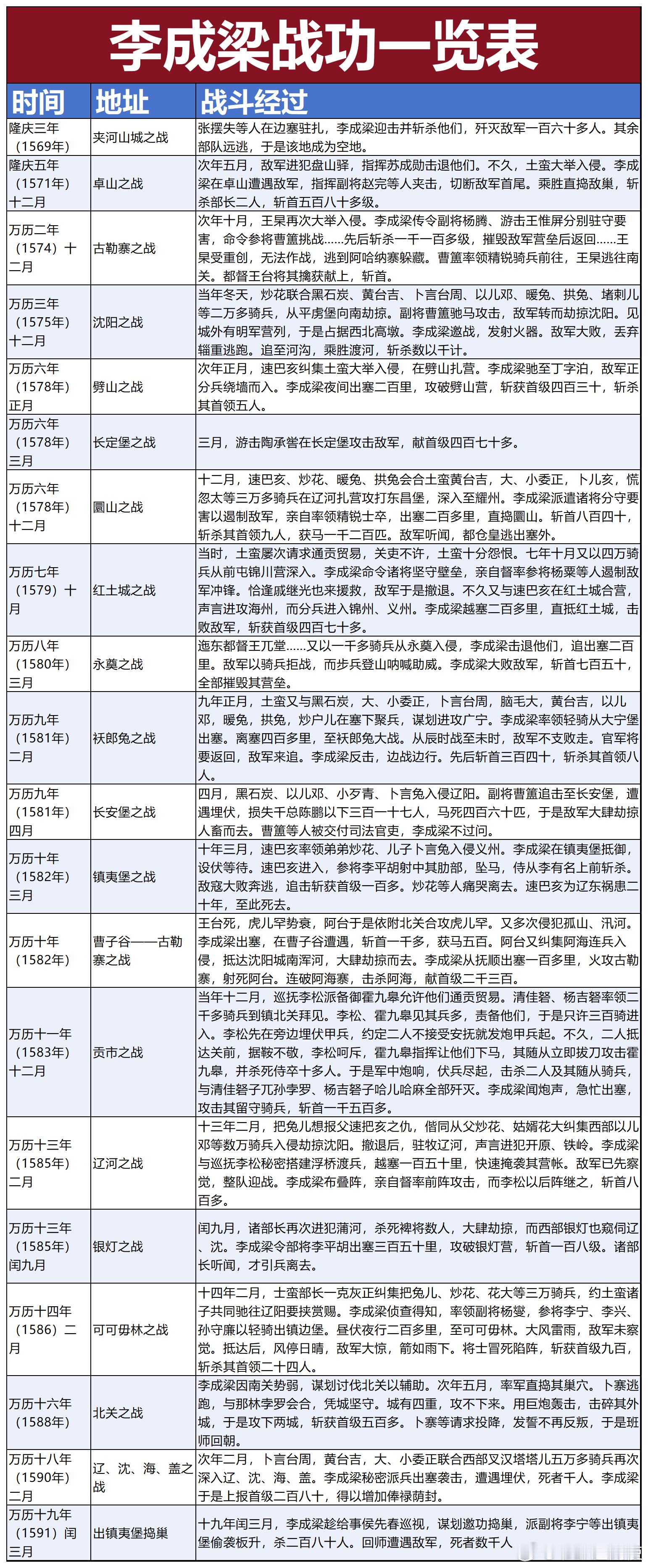
【李成梁战功一览表】李成梁是仁宣至崇祯朝,战功最多的将领。李成梁是万历朝辽东军事

【李成梁战功一览表】李成梁是仁宣至崇祯朝,战功最多的将领。李成梁是万历朝辽东军事

【李成梁战功一览表】李成梁是仁宣至崇祯朝,战功最多的将领。李成梁是万历朝辽东军事
【河南商丘稀有姓氏分布,你见过哪些】商丘稀有姓氏分布乡镇图商丘稀有少见姓氏中,以

【河南商丘稀有姓氏分布,你见过哪些】商丘稀有姓氏分布乡镇图商丘稀有少见姓氏中,以

【河南商丘稀有姓氏分布,你见过哪些】商丘稀有姓氏分布乡镇图商丘稀有少见姓氏中,以
【俄史图集】俄罗斯境内的古老亚洲人Vasil’evskii R. S., Mer

【俄史图集】俄罗斯境内的古老亚洲人Vasil’evskii R. S., Mer

【俄史图集】俄罗斯境内的古老亚洲人Vasil’evskii R. S., Mer
【皇太极去世,皇长子豪格为何错失皇位?】1643年,清太宗皇太极在盛京突然驾崩,

【皇太极去世,皇长子豪格为何错失皇位?】1643年,清太宗皇太极在盛京突然驾崩,

【皇太极去世,皇长子豪格为何错失皇位?】1643年,清太宗皇太极在盛京突然驾崩,
新书推送 《投笔从戎:抗战时期知识青年从军运动》作者:蔡宏俊出版社:江苏人民出版

新书推送 《投笔从戎:抗战时期知识青年从军运动》作者:蔡宏俊出版社:江苏人民出版

新书推送 《投笔从戎:抗战时期知识青年从军运动》作者:蔡宏俊出版社:江苏人民出版
新书推送 《死虎余腥录(外二种)》(近现代史料笔记丛刊)作者:曹芥初 等 著出版

新书推送 《死虎余腥录(外二种)》(近现代史料笔记丛刊)作者:曹芥初 等 著出版

新书推送 《死虎余腥录(外二种)》(近现代史料笔记丛刊)作者:曹芥初 等 著出版
新书推送 《物理学的第一次战争与原子弹秘史1939—1949》作者: [英] 吉

新书推送 《物理学的第一次战争与原子弹秘史1939—1949》作者: [英] 吉

新书推送 《物理学的第一次战争与原子弹秘史1939—1949》作者: [英] 吉
新书推送 《农村男性婚姻花费:结构、变迁与治理》作者:段朱清 靳小怡 著出版社:

新书推送 《农村男性婚姻花费:结构、变迁与治理》作者:段朱清 靳小怡 著出版社:

新书推送 《农村男性婚姻花费:结构、变迁与治理》作者:段朱清 靳小怡 著出版社:
能一眼看出两人有不正当关系吗? 能! 比如下面这张图片(附图01)附图02请您分

能一眼看出两人有不正当关系吗? 能! 比如下面这张图片(附图01)附图02请您分

能一眼看出两人有不正当关系吗? 能! 比如下面这张图片(附图01)附图02请您分
新书推送 《被败坏的学术:科研中的造假、偏见、疏忽与炒作》作者: [英] 斯图尔

新书推送 《被败坏的学术:科研中的造假、偏见、疏忽与炒作》作者: [英] 斯图尔

新书推送 《被败坏的学术:科研中的造假、偏见、疏忽与炒作》作者: [英] 斯图尔
新书推送 《人间烟火 2.0:人类学家眼中的数字中国》作者: [英] 丹尼尔·米

新书推送 《人间烟火 2.0:人类学家眼中的数字中国》作者: [英] 丹尼尔·米

新书推送 《人间烟火 2.0:人类学家眼中的数字中国》作者: [英] 丹尼尔·米
【最新Z-Library网址】Zlibrary被称为全球最大的数字图书馆,里面包

【最新Z-Library网址】Zlibrary被称为全球最大的数字图书馆,里面包

【最新Z-Library网址】Zlibrary被称为全球最大的数字图书馆,里面包
俄国档案 【俄国史料】大清帝国边境,黑鞑靼人参考资料Тубалары // На

俄国档案 【俄国史料】大清帝国边境,黑鞑靼人参考资料Тубалары // На

俄国档案 【俄国史料】大清帝国边境,黑鞑靼人参考资料Тубалары // На
【“壮志饥餐胡虏肉”原型的家族有多牛?东汉 200 年顶级将门,最后全族为王朝殉

【“壮志饥餐胡虏肉”原型的家族有多牛?东汉 200 年顶级将门,最后全族为王朝殉

【“壮志饥餐胡虏肉”原型的家族有多牛?东汉 200 年顶级将门,最后全族为王朝殉
海外书讯 Concubines in Public: The Rise of t

海外书讯 Concubines in Public: The Rise of t

海外书讯 Concubines in Public: The Rise of t
新书推送  《机器与主权》作者: 许煜译者: 苏子滢出版社: 华东师范大学出版社

新书推送 《机器与主权》作者: 许煜译者: 苏子滢出版社: 华东师范大学出版社

新书推送 《机器与主权》作者: 许煜译者: 苏子滢出版社: 华东师范大学出版社
新书推送 《红鞋城:包税人与一个中国北方小镇的兴衰(1906—1950)》作者:

新书推送 《红鞋城:包税人与一个中国北方小镇的兴衰(1906—1950)》作者:

新书推送 《红鞋城:包税人与一个中国北方小镇的兴衰(1906—1950)》作者:
中文为什么是地狱难度?不废话直接看图——————汉周读书

中文为什么是地狱难度?不废话直接看图——————汉周读书

中文为什么是地狱难度?不废话直接看图——————汉周读书
新书推送 《美国与世界“海洋自由”历史进程:一项政策史考察》作  者:曲升 著定

新书推送 《美国与世界“海洋自由”历史进程:一项政策史考察》作  者:曲升 著定

新书推送 《美国与世界“海洋自由”历史进程:一项政策史考察》作  者:曲升 著定