塔斯娱乐资讯网

2026年4月28日发布的《文昌市人民政府关于印发文昌市国民经济和社会发展第十五

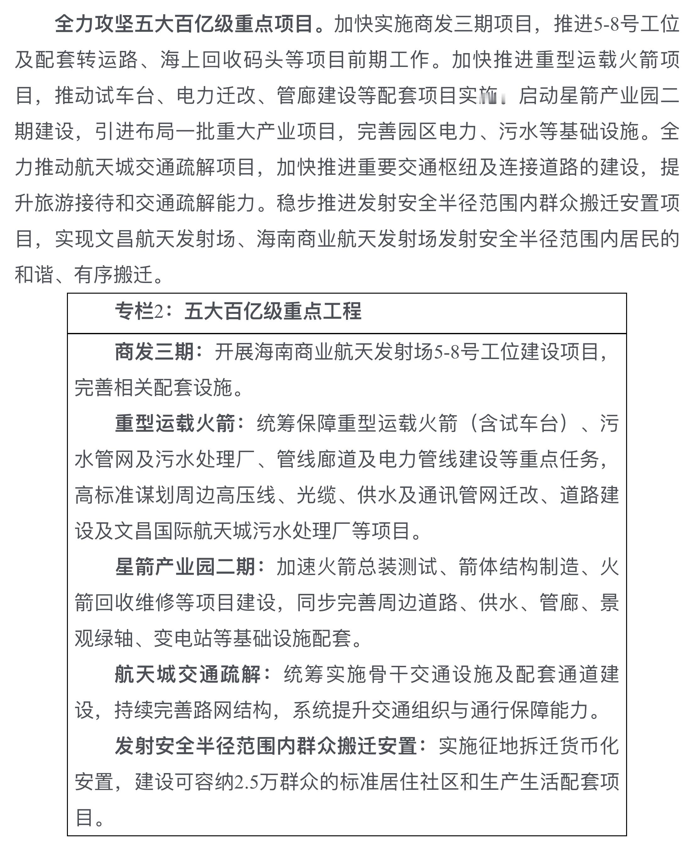
2026年4月28日发布的《文昌市人民政府关于印发文昌市国民经济和社会发展第十五个五年规划纲要的通知》中显示,文昌全力攻坚五大百亿级重点项目:

●加快实施商发三期项目,推进5-8号工位及配套转运路、海上回收码头等项目前期工作。

●加快推进重型运载火箭项目,推动试车台、电力迁改、管廊建设等配套项目实施。

●启动星箭产业园二期建设,引进布局一批重大产业项目,完善园区电力、污水等基础设施。

●全力推动航天城交通疏解项目,加快推进重要交通枢纽及连接道路的建设,提升旅游接待和交通疏解能力。

●稳步推进发射安全半径范围内群众搬迁安置项目,实现文昌航天发射场、海南商业航天发射场发射安全半径范围内居民的和谐、有序搬迁。