塔斯娱乐资讯网
赵氏球探的文章
浙商证券男篮加时赛打出20-7,其中巴里·布朗一个人独得13分。北控到手的胜利没
2026-04-19 21:44
赵氏球探
浙商证券男篮加时赛打出20-7,其中巴里·布朗一个人独得13分。北控到手的胜利没
邱彪指导:感谢俱乐部上下的信任,这场胜利献给球迷。cba
2026-04-19 21:40
赵氏球探
邱彪指导:感谢俱乐部上下的信任,这场胜利献给球迷。cba
山东高速客场终结深圳马可波罗15连胜。
2026-04-19 21:38
赵氏球探
山东高速客场终结深圳马可波罗15连胜。
北京北汽客场击败青岛,稳住前四席位。他们下半场净胜对手11分,杰曼末节12分。青
2026-04-19 21:34
赵氏球探
北京北汽客场击败青岛,稳住前四席位。他们下半场净胜对手11分,杰曼末节12分。青
那个FMVP回来了
2026-04-19 21:31
赵氏球探
那个FMVP回来了
麦基今天状态太迷了……
2026-04-19 21:13
赵氏球探
麦基今天状态太迷了……
北控反超了广厦,小豪斯今天燃尽了啊,如果他们能拿下,距离季后赛就越来越近了。
2026-04-19 21:08
赵氏球探
北控反超了广厦,小豪斯今天燃尽了啊,如果他们能拿下,距离季后赛就越来越近了。
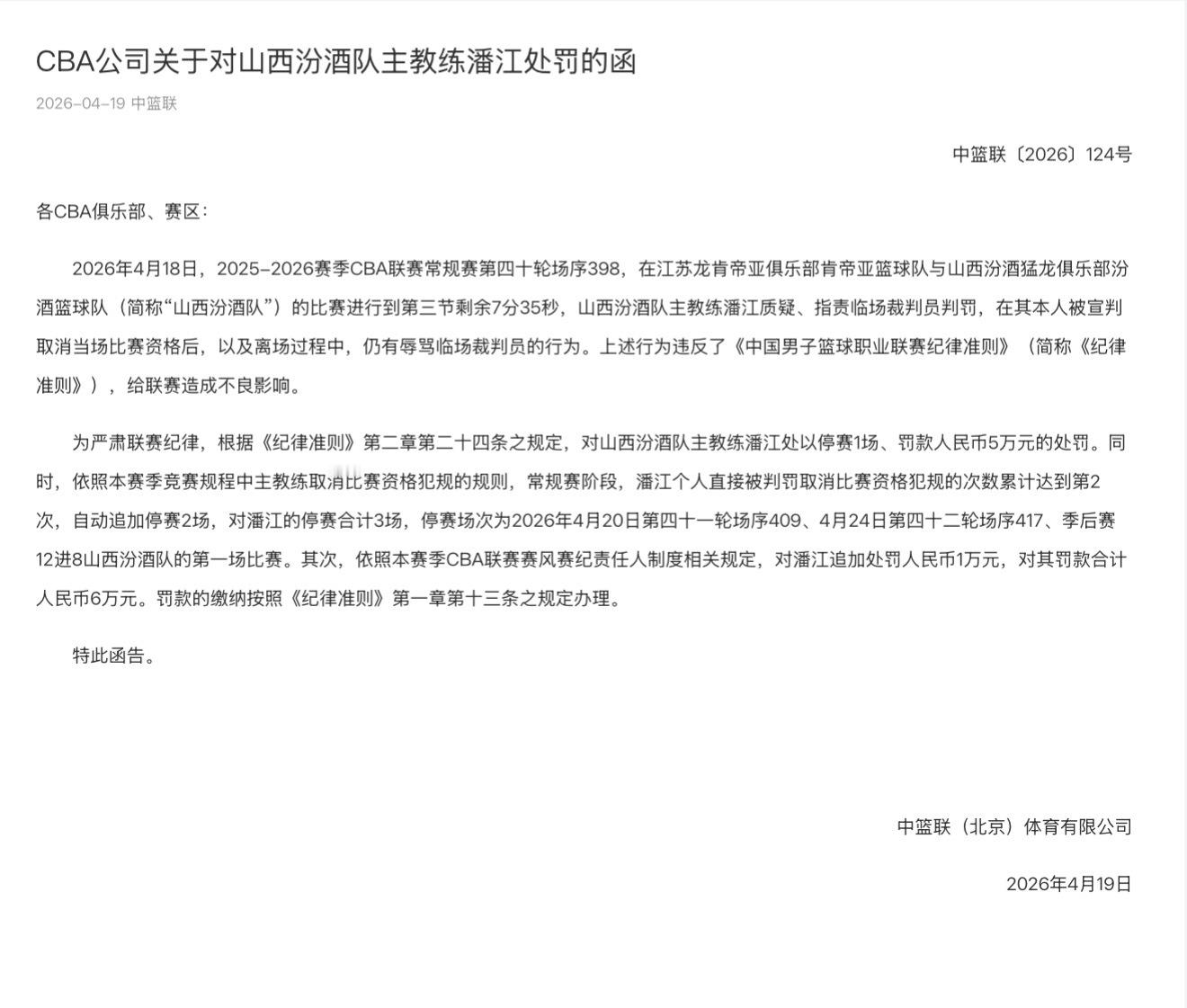
山西男篮这一波有点亏,连季后赛都受到影响了… cba
2026-04-19 18:00
赵氏球探
山西男篮这一波有点亏,连季后赛都受到影响了… cba
今年最佳阵容评选有点意思,比如贺希宁和郭昊文在位置划分上都被算到了前场,所以这次
2026-04-19 12:25
赵氏球探
今年最佳阵容评选有点意思,比如贺希宁和郭昊文在位置划分上都被算到了前场,所以这次
今年常规赛各大奖项投票,4月25日早上开启,探长已经收到投票邮件 cba
2026-04-19 11:22
赵氏球探
今年常规赛各大奖项投票,4月25日早上开启,探长已经收到投票邮件 cba
宁波町渥、北京控股、广州朗肽海本争前12,看看他们最后两轮对手:宁波队:吉林(主
2026-04-19 00:06
赵氏球探
宁波町渥、北京控股、广州朗肽海本争前12,看看他们最后两轮对手:宁波队:吉林(主
深圳马可波罗、北京北汽、广东东阳光争四,看看他们最后两轮对手:深圳队:山东(主)
2026-04-18 23:41
赵氏球探
深圳马可波罗、北京北汽、广东东阳光争四,看看他们最后两轮对手:深圳队:山东(主)
第40轮打完,北京北汽重返前四,广东东阳光因为今天的失利掉到第五;南京天之蓝、长
2026-04-18 23:01
赵氏球探
第40轮打完,北京北汽重返前四,广东东阳光因为今天的失利掉到第五;南京天之蓝、长
浙江稠州双杀辽宁,他们最近10场赢了9场 cba
2026-04-18 21:36
赵氏球探
浙江稠州双杀辽宁,他们最近10场赢了9场 cba
福建男篮客场19分逆转广东
2026-04-18 21:31
赵氏球探
福建男篮客场19分逆转广东
第一页
作者信息
赵氏球探
感谢大家的关注
分类: 体育
热门分类
明星八卦
娱乐
影视
推荐
热榜
军事
NBA
体育
社会
财经
科技
汽车
历史
国际
游戏
动漫
公益
搞笑
商业
互联网
数码
国际足球
房产
家居
时尚
科学探索
职场
育儿
股票
教育
情感
热点
中国军情
武器
中国南海
中国足球
亚洲杯
科比
综合体育
CBA
投资
楼市
大咖秀
外汇
创业
风口
SUV
豪车
概念车
优惠
新能源
美国
欧洲
朝日韩
俄罗斯
孕期
街拍
恋爱攻略
婚姻
正能量