塔斯娱乐资讯网

金鸡牛鸣笙的文章

4.25~4.30  下周:财经大事件前瞻!

1.新能源汽车
2.人工智能AI

4.25~4.30 下周:财经大事件前瞻! 1.新能源汽车 2.人工智能AI

4.25~4.30 下周:财经大事件前瞻! 1.新能源汽车 2.人工智能AI
4.24周五  主力资金偷偷买了啥股?暗盘数据TOP20!

1.能源金属
2.

4.24周五 主力资金偷偷买了啥股?暗盘数据TOP20! 1.能源金属 2.

4.24周五 主力资金偷偷买了啥股?暗盘数据TOP20! 1.能源金属 2.
4.24周五  主力大资金  资金流向监测!

资金抢筹:
青蒿素、锂电池产业链

4.24周五 主力大资金 资金流向监测! 资金抢筹: 青蒿素、锂电池产业链

4.24周五 主力大资金 资金流向监测! 资金抢筹: 青蒿素、锂电池产业链
4.24周五   主力大资金抢筹+人气榜!

资金抢筹焦点:
1.绿电直连+储能

4.24周五 主力大资金抢筹+人气榜! 资金抢筹焦点: 1.绿电直连+储能

4.24周五 主力大资金抢筹+人气榜! 资金抢筹焦点: 1.绿电直连+储能
4.24周五  主力大资金  抢筹出逃TOP20

资金抢筹:
第四代半导体、锂

4.24周五 主力大资金 抢筹出逃TOP20 资金抢筹: 第四代半导体、锂

4.24周五 主力大资金 抢筹出逃TOP20 资金抢筹: 第四代半导体、锂
4.24周五  主力大资金  资金抢筹出逃监测

资金抢筹:
能源金属碳酸锂、半

4.24周五 主力大资金 资金抢筹出逃监测 资金抢筹: 能源金属碳酸锂、半

4.24周五 主力大资金 资金抢筹出逃监测 资金抢筹: 能源金属碳酸锂、半
4.24周五  最新:财经热点+公告汇总!

1.碳达峰,煤电火电
2.智能制造

4.24周五 最新:财经热点+公告汇总! 1.碳达峰,煤电火电 2.智能制造

4.24周五 最新:财经热点+公告汇总! 1.碳达峰,煤电火电 2.智能制造
4.24周五  市场热点方向+人气热度榜!

1.光模块,算力
2.SK海力士合

4.24周五 市场热点方向+人气热度榜! 1.光模块,算力 2.SK海力士合

4.24周五 市场热点方向+人气热度榜! 1.光模块,算力 2.SK海力士合
4.24周五  市场新闻+财经热点!

1.燃煤发电,火力发电
2.航天国家队

4.24周五 市场新闻+财经热点! 1.燃煤发电,火力发电 2.航天国家队

4.24周五 市场新闻+财经热点! 1.燃煤发电,火力发电 2.航天国家队
4.24周五  盘前必读!

1.煤电、火电
2.商业航天
3.尿素
4.电池材

4.24周五 盘前必读! 1.煤电、火电 2.商业航天 3.尿素 4.电池材

4.24周五 盘前必读! 1.煤电、火电 2.商业航天 3.尿素 4.电池材
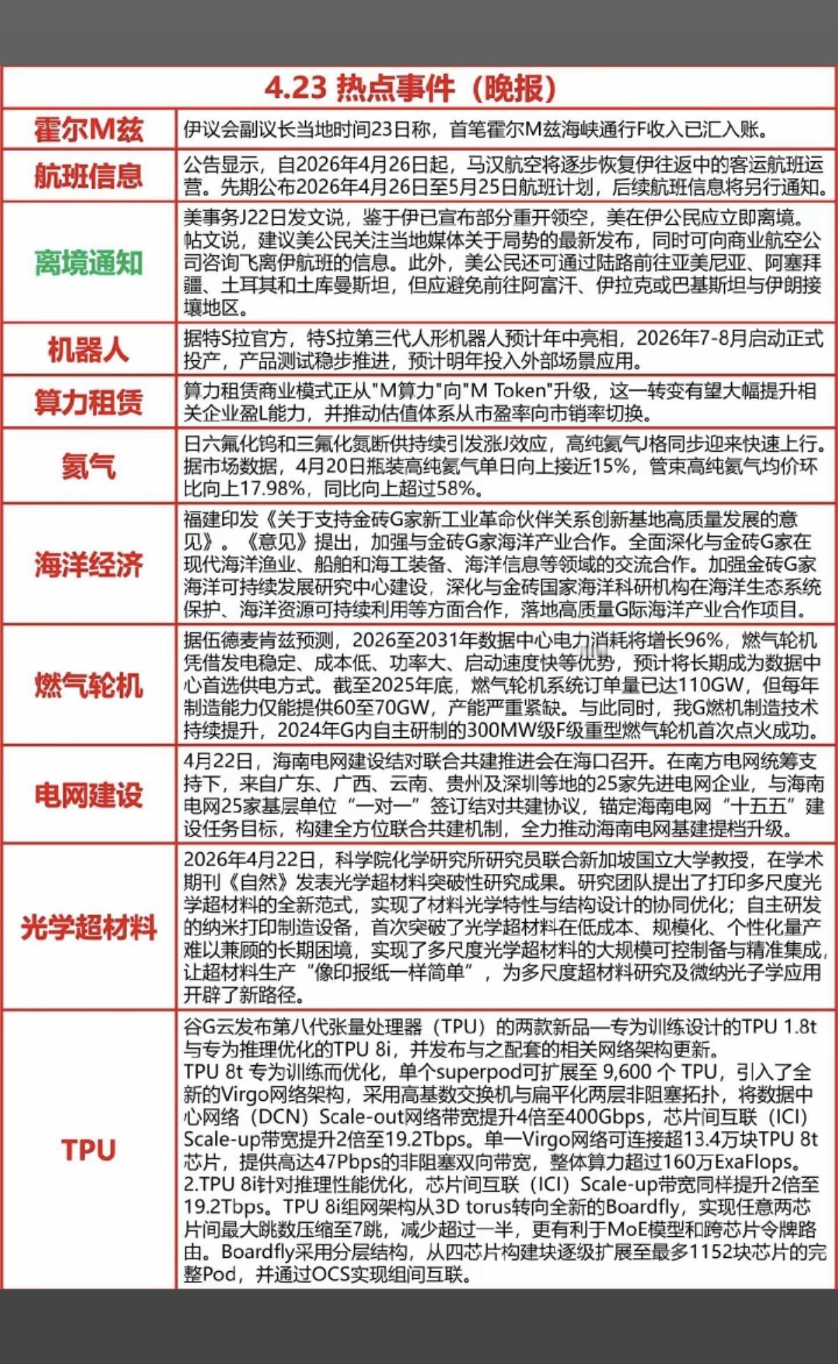
4.24周五  财经热点新闻汇总!

1.霍尔木兹海峡
2.机器人
3.算力租赁

4.24周五 财经热点新闻汇总! 1.霍尔木兹海峡 2.机器人 3.算力租赁

4.24周五 财经热点新闻汇总! 1.霍尔木兹海峡 2.机器人 3.算力租赁
4.24周五  昨夜美股表现!

主要收集:美股周四晚间财经信息
燃气、电力、太

4.24周五 昨夜美股表现! 主要收集:美股周四晚间财经信息 燃气、电力、太

4.24周五 昨夜美股表现! 主要收集:美股周四晚间财经信息 燃气、电力、太
4.24 周五  最新:25年年报业绩速递!

91家公司披露分红方案
83家公

4.24 周五 最新:25年年报业绩速递! 91家公司披露分红方案 83家公

4.24 周五 最新:25年年报业绩速递! 91家公司披露分红方案 83家公
4.24周五  最新:26年一季报业绩速递!

175家公司披露一季报业绩
每股

4.24周五 最新:26年一季报业绩速递! 175家公司披露一季报业绩 每股

4.24周五 最新:26年一季报业绩速递! 175家公司披露一季报业绩 每股
4.24周五  利空消息汇总!

退市风险警示、问询函、监管问询函、股价异动公告

4.24周五 利空消息汇总! 退市风险警示、问询函、监管问询函、股价异动公告

4.24周五 利空消息汇总! 退市风险警示、问询函、监管问询函、股价异动公告