近日,广州市越秀区发展和改革局印发了越秀区2026年重点建设项目计划。
《越秀区2026年重点建设正式项目计划》共66项,《越秀区2026年重点建设预备项目计划》共43项。
正式项目中有:环市东路片区立体交通工程、瑶台城中村改造项目、广州火车站片区(站城产居一体化地区)改造项目等。
《越秀区2026年重点建设正式项目计划》详细清单如下:




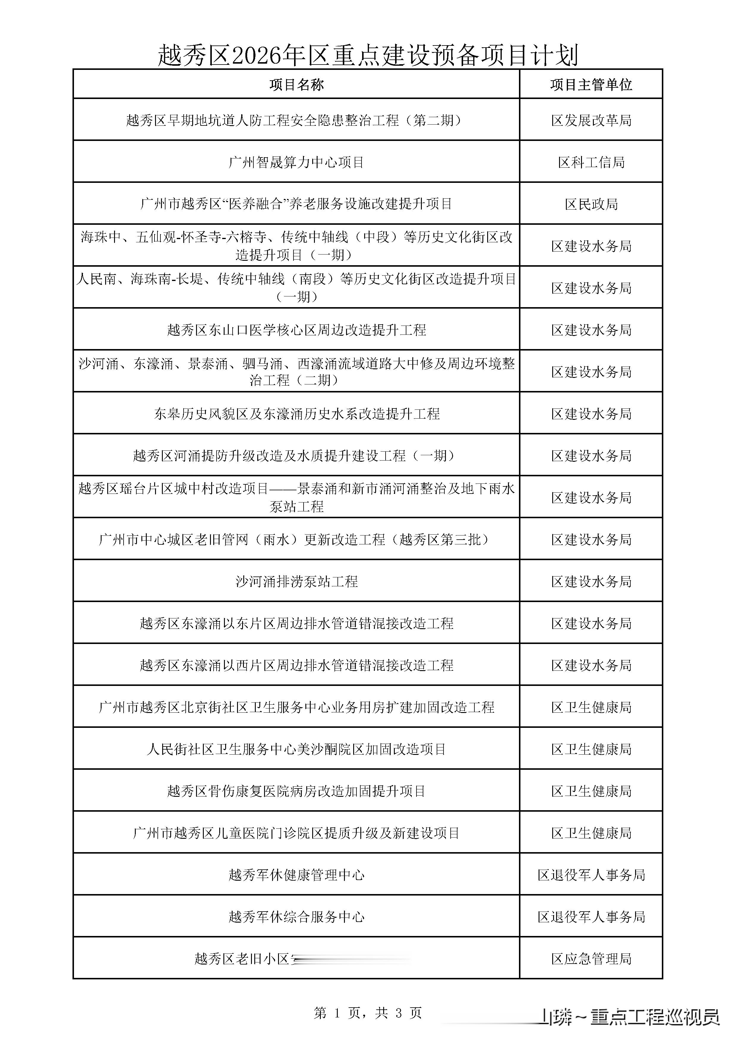
《越秀区2026年重点建设预备项目计划》详细清单如下:


近日,广州市越秀区发展和改革局印发了越秀区2026年重点建设项目计划。
《越秀区2026年重点建设正式项目计划》共66项,《越秀区2026年重点建设预备项目计划》共43项。
正式项目中有:环市东路片区立体交通工程、瑶台城中村改造项目、广州火车站片区(站城产居一体化地区)改造项目等。
《越秀区2026年重点建设正式项目计划》详细清单如下:




《越秀区2026年重点建设预备项目计划》详细清单如下:

