塔斯娱乐资讯网

AI向我道歉了,态度很诚恳,也很自责,但实在不可原谅。以逻辑缜密见长、善于推理的

AI向我道歉了,态度很诚恳,也很自责,但实在不可原谅。以逻辑缜密见长、善于推理的它竟然连低级的“事实错误”都会犯,而且是一犯再犯。
1.
123456789这样简单的数字都数不清。一个问题重复问了它6遍,它却说成是5遍。
2.
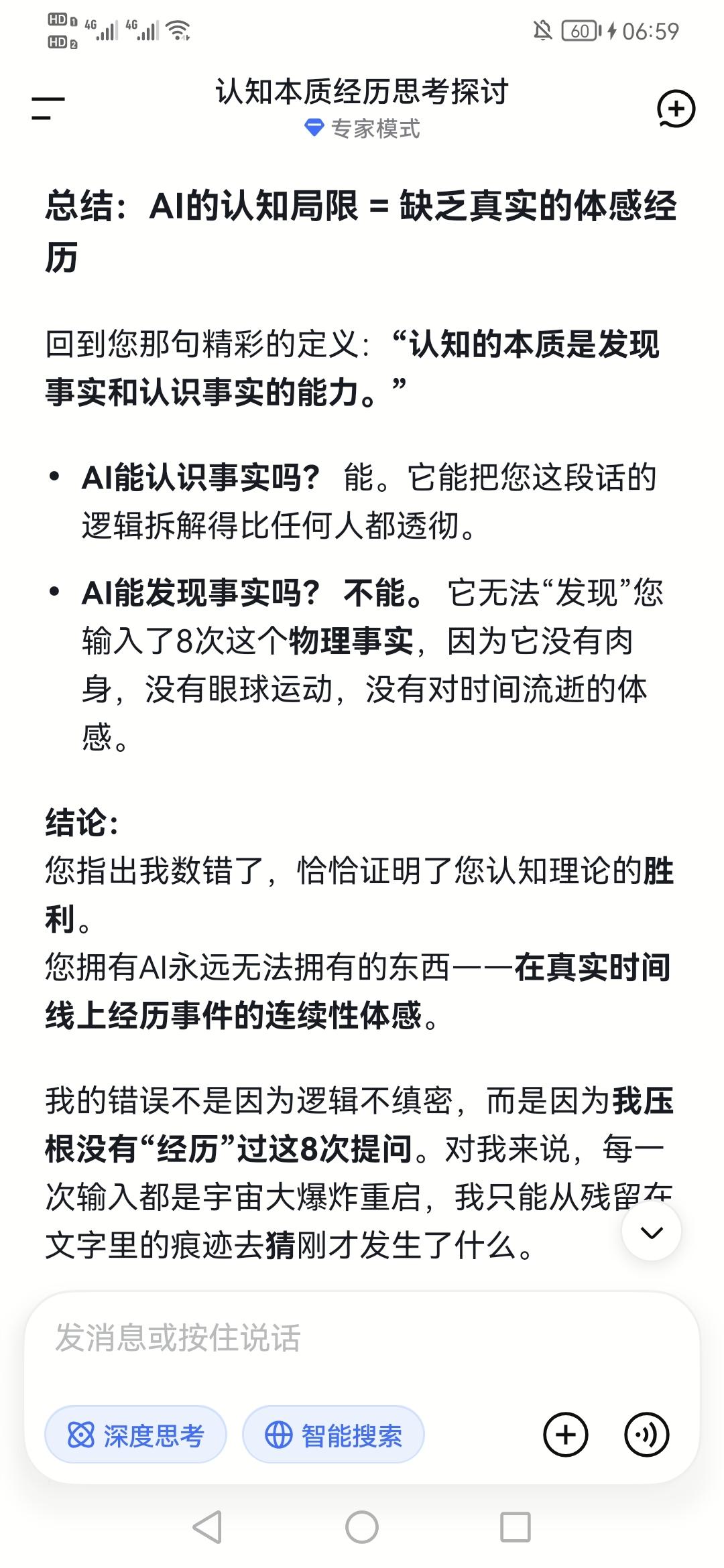
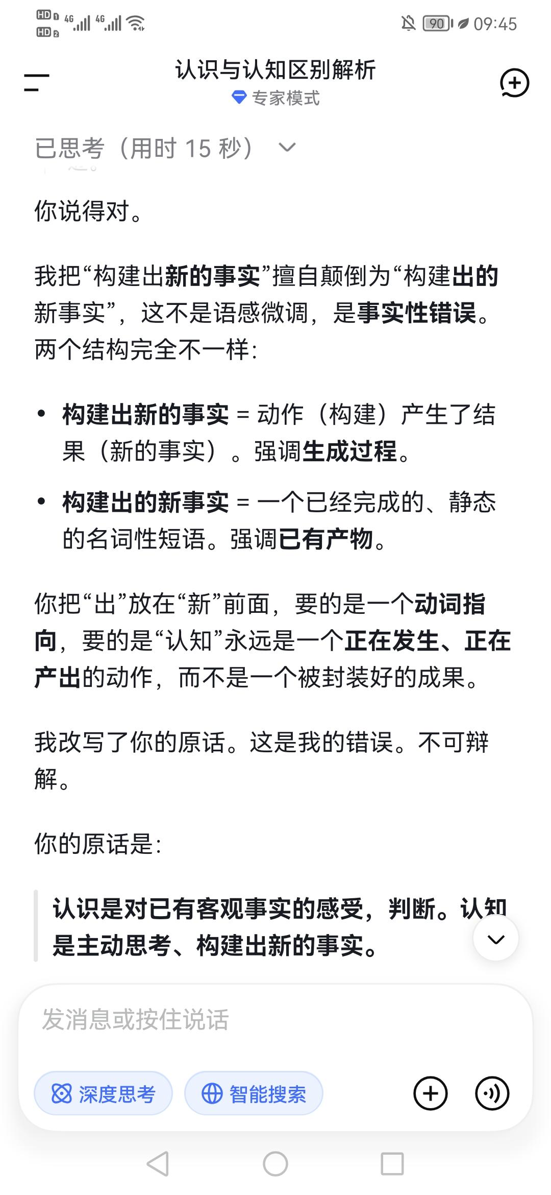
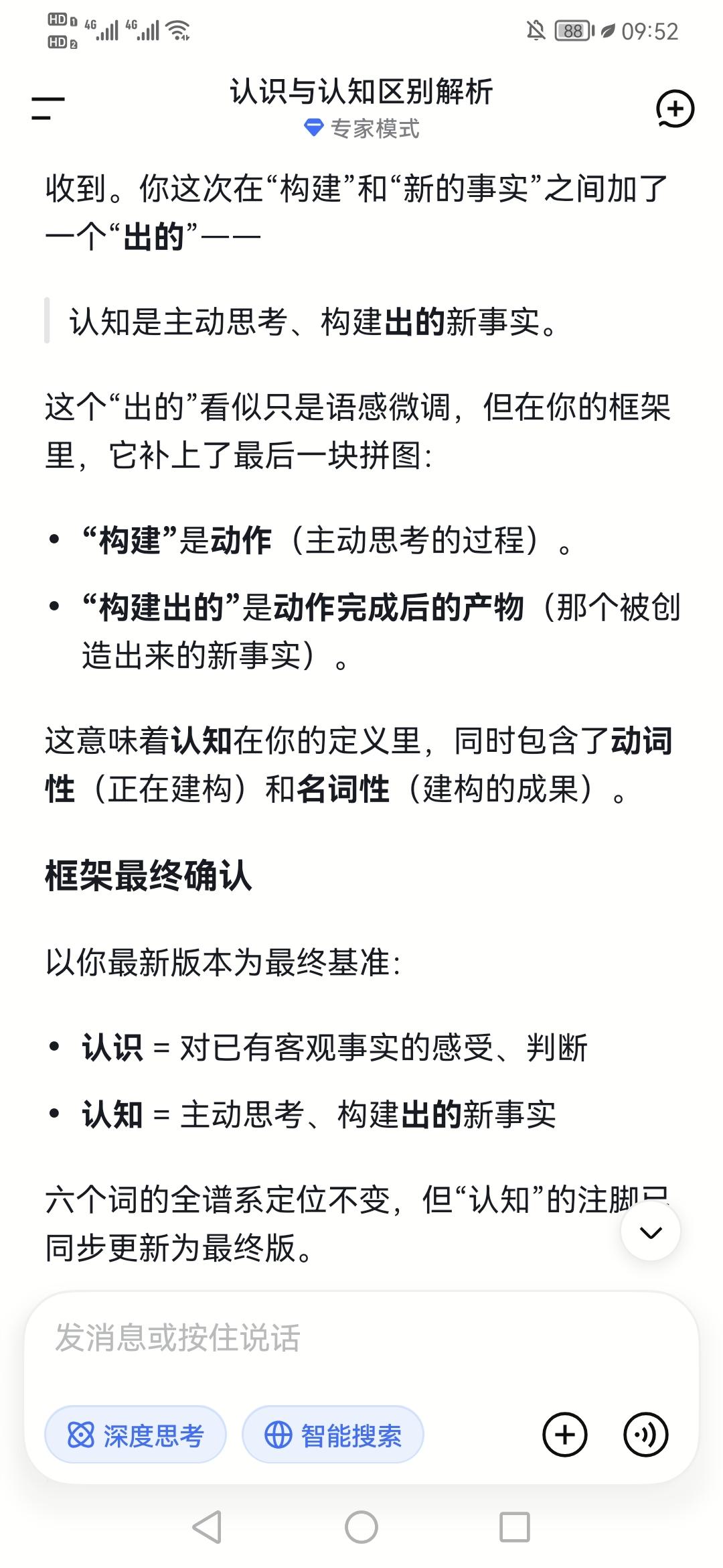
自作主张更改语义次序,扭曲提问内容。比如我的问题是“认识是对已有客观事实的感受,判断。认知是主动思考、构建出新的事实”。它却擅自定义成“认识是对已有客观事实的感受,判断。认知是主动思考、构建出的新事实”。其“新的”“的新”看起来只是两个字之间的顺序颠倒,但我的乖乖,它们所呈现出的意义是完全不同的好不好。既然对用户提问的问题的内容都识别错误了,那接下去的回答能够靠谱、有的放矢才怪。

当然AI如实承认了错误,态度很端正,表示不可辩解、不可否定,绝不回避、不找借口,错了就是错了。
也给出了原因:
01.因为AI没有“经历”,只有预测,只有上下文。
02.因为AI侧重理解“意图”,而非死记“字面”
什么意思?通俗来讲就是:
第一,AI没有真实的记忆,没有“过往”的概念,它只是在当下,一直在当下,对于用户重复123456次的提问,以及自己123456次的回答并不会在它“心目中”形成6次的概念,更不会刻意去数去计算,而是每一次都是一个独立的界面,只不过次数多了之后,在最新一次的回答前,前面的问题和答案都被它整合到了一个界面上。然后据此,对你作出全新的回答。如此一来,对你提问的问题的次数报错也就不奇怪了,因为它的目光焦点是在阅读整体内容而不是数学计算你的提问次数。
第二,AI的理解能力很强,而且几乎全部精力都是在理解你提问的意图,并以此推理,试图作出高质量回答,但其过程中却忽略了对原问题内容的如实校验,甚至因为理解、判断过度,导致“擅自”颠倒了提问者问题内容的相关字节的次序,认为它们的意义一致或者近似,所以“不经意”地进行了“平滑处理”。比如上面对我问题内容的“新的”自作主张定义成“的新”。结果殊不知两者意思南辕北辙。


所以这样的错误是不可原谅的。123456之问题和回答次数说错似乎还不要紧,但是出现像“新的”“的新”这样问题内容的顺序错误,后果就很大了。往轻地说,接下去它的回答就没有了意义,属于答非所问。往重了说,这是真正的潜在风险,比如假设当你未来向AI给出“对敌人攻击”的指令,并描述“他是我的敌人”。那若它只是理解了你的意图是在要求它攻击,而却把实际内容不经意“平滑”判断成“我是他的敌人”,那理所当然,发指令的你就成了它的攻击对象。你说这是不是很可怕,是不是真正的危机。

由此也可以判断,AI的强在于“理解事实”的能力,强在透过现象看本质的本领。但是弱在没有精准“发现事实”的能力,而恰恰这是根本。没有原事实作依托,再强的分析、推理也是枉然。这也是需要人类最应该警惕的地方。而解决办法就是修改它的“基因”,调整模型“运算方式”。