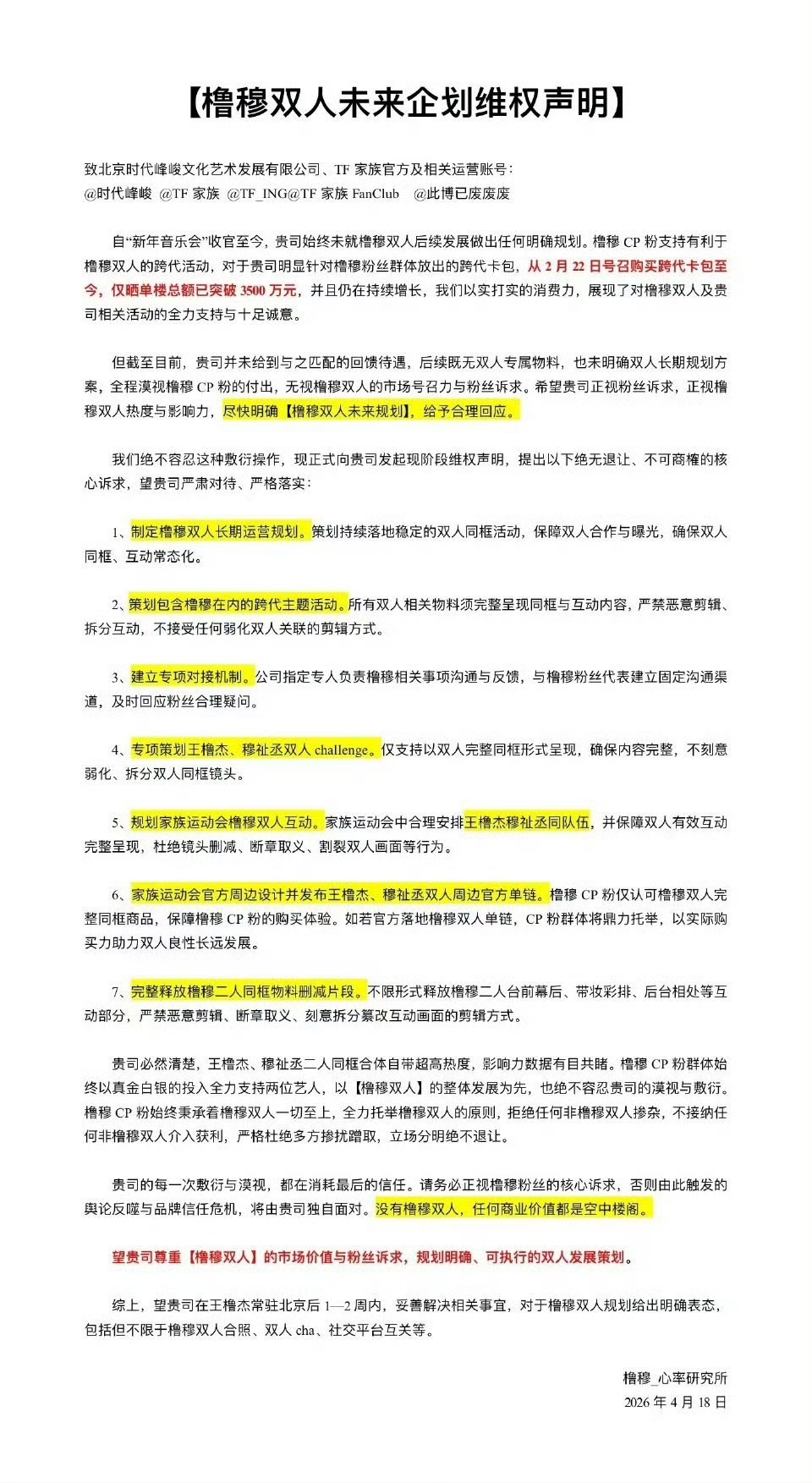
橹穆双人未来企划维权声明时代峰峻遭王橹杰穆祉丞CP粉强硬维权!橹穆CP粉丝氪金实力能打,累计消费破千万,双人舞台热度居高不下,却始终被公司冷处理,无正规双人策划、无专属双人物料,粉丝多次反馈均被无视。
如今粉丝集体投稿发声,强硬要求时代峰峻立即落实橹穆双人专属企划,释出双人物料、开通双人单链,停止漠视打压!请公司正面回应,尊重粉丝付出与少年真实人气




橹穆双人未来企划维权声明时代峰峻遭王橹杰穆祉丞CP粉强硬维权!橹穆CP粉丝氪金实力能打,累计消费破千万,双人舞台热度居高不下,却始终被公司冷处理,无正规双人策划、无专属双人物料,粉丝多次反馈均被无视。
如今粉丝集体投稿发声,强硬要求时代峰峻立即落实橹穆双人专属企划,释出双人物料、开通双人单链,停止漠视打压!请公司正面回应,尊重粉丝付出与少年真实人气



