塔斯娱乐资讯网
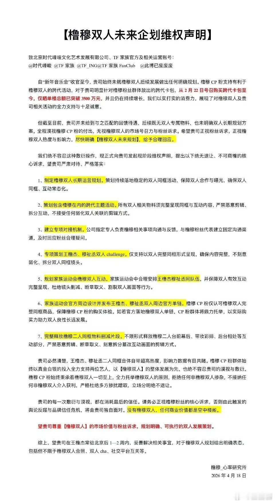
橹穆cp粉维权声明橹穆粉丝砸下3500万真金白银全力应援,等来的却是物料删减、双
2026-04-18 18:33:35
月十聊娱乐
娱乐
橹穆cp粉维权声明橹穆粉丝砸下3500万真金白银全力应援,等来的却是物料删减、双人规划毫无动静;拒绝敷衍糊弄,要求时代峰峻立刻给出橹穆明确双人规划,尊重粉丝付出!时代峰峻明确橹穆双人规划
猜你喜欢
不用看就知道是什么粉丝
2026-04-27
真养猫的哈士奇
标签:
粉丝
陈亚楠的男友咋回事,几乎每天都在秀恩爱,自从订婚后,粉丝已经涨到了1.5万。不得
2026-04-26
昌润来看娱乐
标签:
秀恩爱
陈亚男
明星婚恋
平台明确不要的艺人53部砍到28部!内娱开机量腰斩,平台“黑名单”曝光四类艺人直
2026-04-27
侃谷师姐
标签:
陈哲远
王星越
笑得陈年cp粉真可怜
2026-04-27
哈密瓜说说娱乐
标签:
陈梦希
陈年
Cp粉都是一地鸡毛。。。有人领磕就有问题。
2026-04-24
润诗娱乐
标签:
德云社
应该给英皇一点颜色看看了!在国家三令五申,不允许劣迹艺人到大陆赚钱的情况下,在全
2026-04-27
冷眼评说世界
标签:
英皇
劣迹艺人
谢霆锋
张敬轩
张敬轩这个事,可能会让马蹄露在香港无立足之地。因为张敬轩背后是英皇娱乐,英皇娱乐
2026-04-28
幻波细说娱乐
标签:
马蹄露
张敬轩
英皇娱乐
啊,昀牵孟绕CP粉给李昀锐本人的微博排字了,CP粉实力这么强吗?其实我不理解,
2026-04-26
渝谈娱乐
标签:
李昀锐
关晓彤
孟子义
白鹿
热门分类
明星八卦
娱乐
影视
推荐
热榜
军事
NBA
体育
社会
财经
科技
汽车
历史
国际
游戏
动漫
公益
搞笑
商业
互联网
数码
国际足球
房产
家居
时尚
科学探索
职场
育儿
股票
教育
情感
热点
中国军情
武器
中国南海
中国足球
亚洲杯
科比
综合体育
CBA
投资
楼市
大咖秀
外汇
创业
风口
SUV
豪车
概念车
优惠
新能源
美国
欧洲
朝日韩
俄罗斯
孕期
街拍
恋爱攻略
婚姻
正能量